Overview: EKS 오토스케일링 완전 정복
CloudNet@ AEWS 스터디 5주차는 EKS Autoscaling 이다.
이번 CloudNet@ AEWS 스터디 5주차에서는 EKS 오토스케일링(Auto Scaling)을 주제로, Kubernetes 클러스터에서 다양한 오토스케일링 전략을 실습하고 이해하는 시간을 가졌다. 실습은 크게 다음과 같은 흐름으로 진행되었다.
- 실습 환경 배포 및 기본 설정
- EKS 클러스터를 CloudFormation으로 One-click 배포
- ExternalDNS, AWS Load Balancer Controller, kube-ops-view 등 환경 설정
- 모니터링 툴 설치
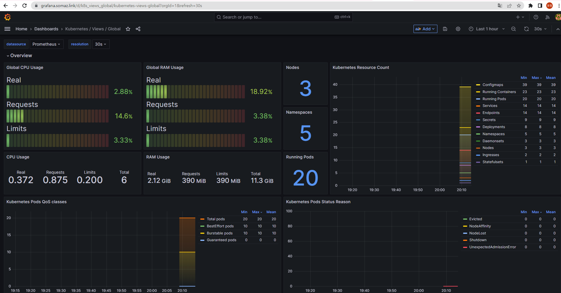
- Prometheus + Grafana로 클러스터 리소스와 오토스케일링 상태 시각화
- Metrics Server, eks-node-viewer 등도 함께 구성
- Autoscaler 종류별 실습
- HPA (Horizontal Pod Autoscaler)
: CPU 사용량 기반의 파드 수 조절 실습 - KEDA (Event Driven Autoscaler)
: 이벤트 기반 오토스케일링 (ex. cron, Kafka 등) 실습 - VPA (Vertical Pod Autoscaler)
: Pod 리소스 request 값을 동적으로 최적화 - CA (Cluster Autoscaler)
: Pending 파드를 기준으로 노드 수 자동 조정 - CPA (Cluster Proportional Autoscaler)
: 노드 수에 비례하여 특정 리소스를 자동 조절
- HPA (Horizontal Pod Autoscaler)
- Karpenter 실습
- “Node-less” 아키텍처를 구현하는 차세대 오토스케일러
- Spot/On-demand 인스턴스 자동 프로비저닝
- Consolidation(통합) 기능으로 리소스 최적화 및 비용 절감 실습

0. 실습 환경 배포
Amazon EKS 윈클릭 배포 (myeks) & 기본 설정
# YAML 파일 다운로드
curl -O https://s3.ap-northeast-2.amazonaws.com/cloudformation.cloudneta.net/K8S/eks-oneclick4.yaml
# CloudFormation 스택 배포
예시) aws cloudformation deploy --template-file eks-oneclick4.yaml --stack-name myeks --parameter-overrides KeyName=somaz-key SgIngressSshCidr=$(curl -s ipinfo.io/ip)/32 MyIamUserAccessKeyID=AKIA5... MyIamUserSecretAccessKey='CVNa2...' ClusterBaseName=myeks --region ap-northeast-2
# CloudFormation 스택 배포 완료 후 작업용 EC2 IP 출력
aws cloudformation describe-stacks --stack-name myeks --query 'Stacks[*].Outputs[0].OutputValue' --output text
# 작업용 EC2 SSH 접속
ssh -i ~/.ssh/somaz-key.pem ec2-user@$(aws cloudformation describe-stacks --stack-name myeks --query 'Stacks[*].Outputs[0].OutputValue' --output text)
기본 설정
# default 네임스페이스 적용
kubectl ns default
# (옵션) context 이름 변경
NICK=<각자 자신의 닉네임>
NICK=somaz
kubectl ctx
somaz@myeks.ap-northeast-2.eksctl.io
kubectl config rename-context admin@myeks.ap-northeast-2.eksctl.io $NICK@myeks
# ExternalDNS
MyDomain=<자신의 도메인>
echo "export MyDomain=<자신의 도메인>" >> /etc/profile
MyDomain=somaz.link
echo "export MyDomain=somaz.link" >> /etc/profile
MyDnzHostedZoneId=$(aws route53 list-hosted-zones-by-name --dns-name "${MyDomain}." --query "HostedZones[0].Id" --output text)
echo $MyDomain, $MyDnzHostedZoneId
somaz.link, /hostedzone/Z03204211VEUZG9O0RLE5
curl -s -O https://raw.githubusercontent.com/gasida/PKOS/main/aews/externaldns.yaml
MyDomain=$MyDomain MyDnzHostedZoneId=$MyDnzHostedZoneId envsubst < externaldns.yaml | kubectl apply -f -
# kube-ops-view
helm repo add geek-cookbook https://geek-cookbook.github.io/charts/
helm install kube-ops-view geek-cookbook/kube-ops-view --version 1.2.2 --set env.TZ="Asia/Seoul" --namespace kube-system
kubectl patch svc -n kube-system kube-ops-view -p '{"spec":{"type":"LoadBalancer"}}'
kubectl annotate service kube-ops-view -n kube-system "external-dns.alpha.kubernetes.io/hostname=kubeopsview.$MyDomain"
echo -e "Kube Ops View URL = http://kubeopsview.$MyDomain:8080/#scale=1.5"
Kube Ops View URL = http://kubeopsview.somaz.link:8080/#scale=1.5
# AWS LB Controller
helm repo add eks https://aws.github.io/eks-charts
helm repo update
helm install aws-load-balancer-controller eks/aws-load-balancer-controller -n kube-system --set clusterName=$CLUSTER_NAME \
--set serviceAccount.create=false --set serviceAccount.name=aws-load-balancer-controller
# 노드 보안그룹 ID 확인
NGSGID=$(aws ec2 describe-security-groups --filters Name=group-name,Values='*ng1*' --query "SecurityGroups[*].[GroupId]" --output text)
aws ec2 authorize-security-group-ingress --group-id $NGSGID --protocol '-1' --cidr 192.168.1.100/32

프로메테우스 & 그라파나(admin / prom-operator) 설치
- 대시보드 추천 15757 17900 15172
# 사용 리전의 인증서 ARN 확인
CERT_ARN=`aws acm list-certificates --query 'CertificateSummaryList[].CertificateArn[]' --output text`
echo $CERT_ARN
arn:aws:acm:ap-northeast-2:61184xxxxxxx:certificate/75exxxxx-5xxx-4xxx-8xxx-ab94xxxxxxx
# repo 추가
helm repo add prometheus-community https://prometheus-community.github.io/helm-charts
# 파라미터 파일 생성
cat <<EOT > monitor-values.yaml
prometheus:
prometheusSpec:
podMonitorSelectorNilUsesHelmValues: false
serviceMonitorSelectorNilUsesHelmValues: false
retention: 5d
retentionSize: "10GiB"
verticalPodAutoscaler:
enabled: true
ingress:
enabled: true
ingressClassName: alb
hosts:
- prometheus.$MyDomain
paths:
- /*
annotations:
alb.ingress.kubernetes.io/scheme: internet-facing
alb.ingress.kubernetes.io/target-type: ip
alb.ingress.kubernetes.io/listen-ports: '[{"HTTPS":443}, {"HTTP":80}]'
alb.ingress.kubernetes.io/certificate-arn: $CERT_ARN
alb.ingress.kubernetes.io/success-codes: 200-399
alb.ingress.kubernetes.io/load-balancer-name: myeks-ingress-alb
alb.ingress.kubernetes.io/group.name: study
alb.ingress.kubernetes.io/ssl-redirect: '443'
grafana:
defaultDashboardsTimezone: Asia/Seoul
adminPassword: prom-operator
ingress:
enabled: true
ingressClassName: alb
hosts:
- grafana.$MyDomain
paths:
- /*
annotations:
alb.ingress.kubernetes.io/scheme: internet-facing
alb.ingress.kubernetes.io/target-type: ip
alb.ingress.kubernetes.io/listen-ports: '[{"HTTPS":443}, {"HTTP":80}]'
alb.ingress.kubernetes.io/certificate-arn: $CERT_ARN
alb.ingress.kubernetes.io/success-codes: 200-399
alb.ingress.kubernetes.io/load-balancer-name: myeks-ingress-alb
alb.ingress.kubernetes.io/group.name: study
alb.ingress.kubernetes.io/ssl-redirect: '443'
defaultRules:
create: false
kubeControllerManager:
enabled: false
kubeEtcd:
enabled: false
kubeScheduler:
enabled: false
alertmanager:
enabled: false
EOT
# 배포
kubectl create ns monitoring
helm install kube-prometheus-stack prometheus-community/kube-prometheus-stack --version 45.27.2 \
--set prometheus.prometheusSpec.scrapeInterval='15s' --set prometheus.prometheusSpec.evaluationInterval='15s' \
-f monitor-values.yaml --namespace monitoring
(somaz@myeks:default) [root@myeks-bastion-EC2 ~]# k get po,svc,ingress -n monitoring
NAME READY STATUS RESTARTS AGE
pod/kube-prometheus-stack-grafana-68dfc58d45-4m2wq 3/3 Running 0 74s
pod/kube-prometheus-stack-kube-state-metrics-5d6578867c-bstv4 1/1 Running 0 74s
pod/kube-prometheus-stack-operator-74d474b47b-lhmqr 1/1 Running 0 74s
pod/kube-prometheus-stack-prometheus-node-exporter-nk4fb 1/1 Running 0 74s
pod/kube-prometheus-stack-prometheus-node-exporter-qhxrk 1/1 Running 0 74s
pod/kube-prometheus-stack-prometheus-node-exporter-swzpm 1/1 Running 0 74s
pod/prometheus-kube-prometheus-stack-prometheus-0 2/2 Running 0 68s
NAME TYPE CLUSTER-IP EXTERNAL-IP PORT(S) AGE
service/kube-prometheus-stack-grafana ClusterIP 10.100.191.31 <none> 80/TCP 74s
service/kube-prometheus-stack-kube-state-metrics ClusterIP 10.100.13.93 <none> 8080/TCP 74s
service/kube-prometheus-stack-operator ClusterIP 10.100.69.80 <none> 443/TCP 74s
service/kube-prometheus-stack-prometheus ClusterIP 10.100.170.54 <none> 9090/TCP 74s
service/kube-prometheus-stack-prometheus-node-exporter ClusterIP 10.100.212.210 <none> 9100/TCP 74s
service/prometheus-operated ClusterIP None <none> 9090/TCP 68s
NAME CLASS HOSTS
ADDRESS PORTS AGE
ingress.networking.k8s.io/kube-prometheus-stack-grafana alb grafana.somaz.link myeks-ingress-alb-1899028693.ap-northeast-2.elb.amazonaws.com 80 74s
ingress.networking.k8s.io/kube-prometheus-stack-prometheus alb prometheus.somaz.link myeks-ingress-alb-1899028693.ap-northeast-2.elb.amazonaws.com 80 74s
# Metrics-server 배포
kubectl apply -f https://github.com/kubernetes-sigs/metrics-server/releases/latest/download/components.yaml



EKS Node Viewer 설치
노드 할당 가능 용량과 요청 request 리소스 표시, 실제 파드 리소스 사용량 X
# go 설치
yum install -y go
# EKS Node Viewer 설치 : 현재 ec2 spec에서는 설치에 다소 시간이 소요됨 = 2분 이상
go install github.com/awslabs/eks-node-viewer/cmd/eks-node-viewer@latest
# bin 확인 및 사용
tree ~/go/bin
/root/go/bin
└── eks-node-viewer
0 directories, 1 file
cd ~/go/bin
./eks-node-viewer
3 nodes (875m/5790m) 15.1% cpu ██████░░░░░░░░░░░░░░░░░░░░░░░░░░░░░░░░░░ $0.156/hour | $113.820 pods (0 pending 20 running 20 bound)
ip-192-168-2-71.ap-northeast-2.compute.internal cpu ██░░░░░░░░░░░░░░░░░░░░░░░░░░░░░░░░░ 6
ip-192-168-1-213.ap-northeast-2.compute.internal cpu ██████░░░░░░░░░░░░░░░░░░░░░░░░░░░░░ 17
ip-192-168-3-158.ap-northeast-2.compute.internal cpu ████████░░░░░░░░░░░░░░░░░░░░░░░░░░░ 22
Press any key to quit
명령 샘플
# Standard usage
./eks-node-viewer
# Display both CPU and Memory Usage
./eks-node-viewer --resources cpu,memory
# Karenter nodes only
./eks-node-viewer --node-selector "karpenter.sh/provisioner-name"
# Display extra labels, i.e. AZ
./eks-node-viewer --extra-labels topology.kubernetes.io/zone
# Specify a particular AWS profile and region
AWS_PROFILE=myprofile AWS_REGION=us-west-2
기본 옵션
# select only Karpenter managed nodes
node-selector=karpenter.sh/provisioner-name
# display both CPU and memory
resources=cpu,memory
Kubernetes autoscaling overview

Auto Scaling 소개
- 출처 - (🧝🏻♂️)김태민 기술 블로그 - 링크
- K8S 오토스케일링 3가지 : HPA(Scale In/Out), VPA(Scale Up/Down), CA(노드 레벨)
HPA vs VPA vs CA

HPA 아키텍처
cAdvisor 이 컨테이너의 메모리/CPU 수집 → metrics-server 는 kubelet 를 통해서 수집 후 apiserver 에 등록
→ HPA는 apiserver(Resource API)를 통해서 15분 마다 메모리/CPU 수집하여 정책에 따라 동작

김태민님 기술 블로그
metrics.type(Resource, Pods, Object), target.type(Utilization, AverageValue, Value)

1. HPA - Horizontal Pod Autoscaler
실습 : kube-ops-view 와 그라파나(17125)에서 모니터링 같이 해본다.
# Run and expose php-apache server
curl -s -O https://raw.githubusercontent.com/kubernetes/website/main/content/en/examples/application/php-apache.yaml
cat php-apache.yaml | yh
kubectl apply -f php-apache.yaml
# 확인
kubectl exec -it deploy/php-apache -- cat /var/www/html/index.php
...
<?php
$x = 0.0001;
for ($i = 0; $i <= 1000000; $i++) {
$x += sqrt($x);
}
echo "OK!";
?>
# 모니터링 : 터미널2개 사용
watch -d 'kubectl get hpa,pod;echo;kubectl top pod;echo;kubectl top node'
kubectl exec -it deploy/php-apache -- top
# 접속
PODIP=$(kubectl get pod -l run=php-apache -o jsonpath={.items[0].status.podIP})
curl -s $PODIP; echo
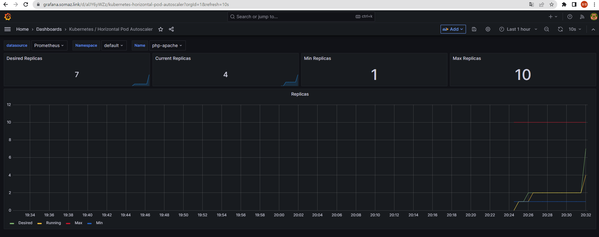
HPA 생성 및 부하 발생 후 오토 스케일링 테스트
증가 시 기본 대기 시간(30초), 감소 시 기본 대기 시간(5분) → 조정 가능
# Create the HorizontalPodAutoscaler : requests.cpu=200m - 알고리즘
# Since each pod requests 200 milli-cores by kubectl run, this means an average CPU usage of 100 milli-cores.
kubectl autoscale deployment php-apache --cpu-percent=50 --min=1 --max=10
kubectl describe hpa
...
Name: php-apache
Namespace: default
Labels: <none>
Annotations: <none>
CreationTimestamp: Sun, 21 May 2023 20:24:17 +0900
Reference: Deployment/php-apache
Metrics: ( current / target )
resource cpu on pods (as a percentage of request): <unknown> / 50%
Min replicas: 1
Max replicas: 10
Deployment pods: 0 current / 0 desired
Events: <none>
...
# HPA 설정 확인
kubectl krew install neat
kubectl get hpa php-apache -o yaml
kubectl get hpa php-apache -o yaml | kubectl neat | yh
spec:
minReplicas: 1 # [4] 또는 최소 1개까지 줄어들 수도 있습니다
maxReplicas: 10 # [3] 포드를 최대 5개까지 늘립니다
scaleTargetRef:
apiVersion: apps/v1
kind: Deployment
name: php-apache # [1] php-apache 의 자원 사용량에서
metrics:
- type: Resource
resource:
name: cpu
target:
type: Utilization
averageUtilization: 50 # [2] CPU 활용률이 50% 이상인 경우
# 반복 접속 1 (파드1 IP로 접속) >> 증가 확인 후 중지
while true;do curl -s $PODIP; sleep 0.5; done
OK!OK!OK!OK!OK!OK!OK!OK!OK!OK!OK!OK!OK!OK!OK!OK!OK!OK!OK!OK!OK!OK!OK!OK!OK!OK!OK!....



k get po
NAME READY STATUS RESTARTS AGE
php-apache-698db99f59-mrxtk 1/1 Running 0 3m39s
php-apache-698db99f59-mwstd 1/1 Running 0 10m
# 반복 접속 2 (서비스명 도메인으로 접속) >> 증가 확인(몇개까지 증가되는가? 그 이유는?) 후 중지 >> 중지 5분 후 파드 갯수 감소 확인
# Run this in a separate terminal
# so that the load generation continues and you can carry on with the rest of the steps
kubectl run -i --tty load-generator --rm --image=busybox:1.28 --restart=Never -- /bin/sh -c "while sleep 0.01; do wget -q -O- http://php-apache; done"
OK!OK!OK!OK!OK!OK!OK!OK!OK!OK!OK!OK!OK!OK!OK!OK!OK!OK!OK!OK!OK!OK!OK!OK!OK!OK!OK!OK...

오브젝트 삭제
kubectl delete deploy,svc,hpa,pod --all
2. KEDA - Kubernetes based Event Driven Autoscaler
KEDA AutoScaler 소개
기존의 HPA(Horizontal Pod Autoscaler)는 리소스(CPU, Memory) 메트릭을 기반으로 스케일 여부를 결정하게 된다.
반면에 KEDA는 특정 이벤트를 기반으로 스케일 여부를 결정할 수 있다.
예를 들어 airflow는 metadb를 통해 현재 실행 중이거나 대기 중인 task가 얼마나 존재하는지 알 수 있다.
이러한 이벤트를 활용하여 worker의 scale을 결정한다면 queue에 task가 많이 추가되는 시점에 더 빠르게 확장할 수 있다.

KEDA Scalers : kafka trigger for an Apache Kafka topic
triggers:
- type: kafka
metadata:
bootstrapServers: kafka.svc:9092 # Comma separated list of Kafka brokers “hostname:port” to connect to for bootstrap.
consumerGroup: my-group # Name of the consumer group used for checking the offset on the topic and processing the related lag.
topic: test-topic # Name of the topic on which processing the offset lag. (Optional, see note below)
lagThreshold: '5' # Average target value to trigger scaling actions. (Default: 5, Optional)
offsetResetPolicy: latest # The offset reset policy for the consumer. (Values: latest, earliest, Default: latest, Optional)
allowIdleConsumers: false # When set to true, the number of replicas can exceed the number of partitions on a topic, allowing for idle consumers. (Default: false, Optional)
scaleToZeroOnInvalidOffset: false
version: 1.0.0 # Version of your Kafka brokers. See samara version (Default: 1.0.0, Optional)
KEDA with Helm : 특정 이벤트(cron 등)기반의 파드 오토 스케일링
# KEDA 설치
cat <<EOT > keda-values.yaml
metricsServer:
useHostNetwork: true
prometheus:
metricServer:
enabled: true
port: 9022
portName: metrics
path: /metrics
serviceMonitor:
# Enables ServiceMonitor creation for the Prometheus Operator
enabled: true
podMonitor:
# Enables PodMonitor creation for the Prometheus Operator
enabled: true
operator:
enabled: true
port: 8080
serviceMonitor:
# Enables ServiceMonitor creation for the Prometheus Operator
enabled: true
podMonitor:
# Enables PodMonitor creation for the Prometheus Operator
enabled: true
webhooks:
enabled: true
port: 8080
serviceMonitor:
# Enables ServiceMonitor creation for the Prometheus webhooks
enabled: true
EOT
kubectl create namespace keda
helm repo add kedacore https://kedacore.github.io/charts
helm install keda kedacore/keda --version 2.10.2 --namespace keda -f keda-values.yaml
# KEDA 설치 확인
kubectl get-all -n keda
...
NAME NAMESPACE AGE
configmap/kube-root-ca.crt keda 15s
endpoints/keda-admission-webhooks keda 11s
endpoints/keda-operator keda 11s
endpoints/keda-operator-metrics-apiserver keda 11s
pod/keda-admission-webhooks-68cf687cbf-cxpb4 keda 11s
pod/keda-operator-656478d687-nf5zs keda 11s
pod/keda-operator-metrics-apiserver-7fd585f657-k7m7f keda 11s
kubectl get crd | grep keda
clustertriggerauthentications.keda.sh 2023-05-21T11:38:04Z
scaledjobs.keda.sh 2023-05-21T11:38:04Z
scaledobjects.keda.sh 2023-05-21T11:38:04Z
triggerauthentications.keda.sh 2023-05-21T11:38:04Z
# keda 네임스페이스에 디플로이먼트 생성
kubectl apply -f php-apache.yaml -n keda
kubectl get pod -n keda
# ScaledObject 정책 생성 : cron
cat <<EOT > keda-cron.yaml
apiVersion: keda.sh/v1alpha1
kind: ScaledObject
metadata:
name: php-apache-cron-scaled
spec:
minReplicaCount: 0
maxReplicaCount: 2
pollingInterval: 30
cooldownPeriod: 300
scaleTargetRef:
apiVersion: apps/v1
kind: Deployment
name: php-apache
triggers:
- type: cron
metadata:
timezone: Asia/Seoul
start: 00,15,30,45 * * * *
end: 05,20,35,50 * * * *
desiredReplicas: "1"
EOT
kubectl apply -f keda-cron.yaml -n keda
# 그라파나 대시보드 추가

# 모니터링
watch -d 'kubectl get ScaledObject,hpa,pod -n keda'
kubectl get ScaledObject -w
# 확인
kubectl get ScaledObject,hpa,pod -n keda
kubectl get hpa -o jsonpath={.items[0].spec} -n keda | jq
...
"metrics": [
{
"external": {
"metric": {
"name": "s0-cron-Asia-Seoul-00,15,30,45xxxx-05,20,35,50xxxx",
"selector": {
"matchLabels": {
"scaledobject.keda.sh/name": "php-apache-cron-scaled"
}
}
},
"target": {
"averageValue": "1",
"type": "AverageValue"
}
},
"type": "External"
}
# KEDA 및 deployment 등 삭제
kubectl delete -f keda-cron.yaml -n keda && kubectl delete deploy php-apache -n keda && helm uninstall keda -n keda
kubectl delete namespace keda
3. VPA - Vertical Pod Autoscaler
VPA
pod resources.request을 최대한 최적값으로 수정, HPA와 같이 사용 불가능, 수정 시 파드 재실행
악분님 포스팅 내용
https://malwareanalysis.tistory.com/603
EKS 스터디 - 5주차 1편 - VPA
VPA란? VPA(Vertical Pod Autoscaler)는 pod resources.request을 최대한 최적값으로 수정합니다. 수정된 request값이 기존 값보다 위 또는 아래 범위에 속하므로 Vertical라고 표현합니다. pod마다 resource.request를 최
malwareanalysis.tistory.com
# 코드 다운로드
git clone https://github.com/kubernetes/autoscaler.git
cd ~/autoscaler/vertical-pod-autoscaler/
tree hack
# 배포 과정에서 에러 발생 : 방안1 openssl 버전 1.1.1 up, 방안2 브랜치08에서 작업
ERROR: Failed to create CA certificate for self-signing. If the error is "unknown option -addext", update your openssl version or deploy VPA from the vpa-release-0.8 branch.
# 프로메테우스 임시 파일 시스템 사용으로 재시작 시 저장 메트릭과 대시보드 정보가 다 삭제되어서 스터디 시간 실습 시나리오는 비추천
helm upgrade kube-prometheus-stack prometheus-community/kube-prometheus-stack --reuse-values --set prometheusOperator.verticalPodAutoscaler.enabled=true -n monitoring
# openssl 버전 확인
openssl version
OpenSSL 1.0.2k-fips 26 Jan 2017
# openssl 1.1.1 이상 버전 확인
yum install openssl11 -y
openssl11 version
OpenSSL 1.1.1g FIPS 21 Apr 2020
# 스크립트파일내에 openssl11 수정
sed -i 's/openssl/openssl11/g' ~/autoscaler/vertical-pod-autoscaler/pkg/admission-controller/gencerts.sh
# Deploy the Vertical Pod Autoscaler to your cluster with the following command.
watch -d kubectl get pod -n kube-system
cat hack/vpa-up.sh
./hack/vpa-up.sh
kubectl get crd | grep autoscaling
그라파나 대시보드
공식 예제
pod가 실행되면 약 2~3분 뒤에 pod resource.reqeust가 VPA에 의해 수정
# 모니터링
watch -d kubectl top pod
# 공식 예제 배포
cd ~/autoscaler/vertical-pod-autoscaler/
cat examples/hamster.yaml | yh
kubectl apply -f examples/hamster.yaml && kubectl get vpa -w
# 파드 리소스 Requestes 확인
kubectl describe pod | grep Requests: -A2
Requests:
cpu: 100m
memory: 50Mi
--
Requests:
cpu: 587m
memory: 262144k
--
Requests:
cpu: 587m
memory: 262144k
# VPA에 의해 기존 파드 삭제되고 신규 파드가 생성됨
kubectl get events --sort-by=".metadata.creationTimestamp" | grep VPA
2m16s Normal EvictedByVPA pod/hamster-5bccbb88c6-s6jkp Pod was evicted by VPA Updater to apply resource recommendation.
76s Normal EvictedByVPA pod/hamster-5bccbb88c6-jc6gq Pod was evicted by VPA Updater to apply resource recommendation.
# 리소스 삭제
kubectl delete -f examples/hamster.yaml && cd ~/autoscaler/vertical-pod-autoscaler/ && ./hack/vpa-down.sh
4. CA - Cluster Autoscaler
구성소개

- Cluster Autoscale 동작을 하기 위한 cluster-autoscaler 파드(디플로이먼트)를 배치한다.
- Cluster Autoscaler(CA)는 pending 상태인 파드가 존재할 경우, 워커 노드를 스케일 아웃한다.
- 특정 시간을 간격으로 사용률을 확인하여 스케일 인/아웃을 수행한다. 그리고 AWS에서는 Auto Scaling Group(ASG)을 사용하여 Cluster Autoscaler를 적용한다.
Cluster Autoscaler(CA) 설정
설정 전 확인
# EKS 노드에 이미 아래 tag가 들어가 있음
# k8s.io/cluster-autoscaler/enabled : true
# k8s.io/cluster-autoscaler/myeks : owned
aws ec2 describe-instances --filters Name=tag:Name,Values=$CLUSTER_NAME-ng1-Node --query "Reservations[*].Instances[*].Tags[*]" --output yaml | yh
...
- Key: k8s.io/cluster-autoscaler/myeks
Value: owned
- Key: k8s.io/cluster-autoscaler/enabled
Value: 'true'
...

# 현재 autoscaling(ASG) 정보 확인
# aws autoscaling describe-auto-scaling-groups --query "AutoScalingGroups[? Tags[? (Key=='eks:cluster-name') && Value=='클러스터이름']].[AutoScalingGroupName, MinSize, MaxSize,DesiredCapacity]" --output table
aws autoscaling describe-auto-scaling-groups \
--query "AutoScalingGroups[? Tags[? (Key=='eks:cluster-name') && Value=='myeks']].[AutoScalingGroupName, MinSize, MaxSize,DesiredCapacity]" \
--output table
-----------------------------------------------------------------
| DescribeAutoScalingGroups |
+------------------------------------------------+----+----+----+
| eks-ng1-44c41109-daa3-134c-df0e-0f28c823cb47 | 3 | 3 | 3 |
+------------------------------------------------+----+----+----+
# MaxSize 6개로 수정
export ASG_NAME=$(aws autoscaling describe-auto-scaling-groups --query "AutoScalingGroups[? Tags[? (Key=='eks:cluster-name') && Value=='myeks']].AutoScalingGroupName" --output text)
aws autoscaling update-auto-scaling-group --auto-scaling-group-name ${ASG_NAME} --min-size 3 --desired-capacity 3 --max-size 6
# 확인
aws autoscaling describe-auto-scaling-groups --query "AutoScalingGroups[? Tags[? (Key=='eks:cluster-name') && Value=='myeks']].[AutoScalingGroupName, MinSize, MaxSize,DesiredCapacity]" --output table
-----------------------------------------------------------------
| DescribeAutoScalingGroups |
+------------------------------------------------+----+----+----+
| eks-ng1-c2c41e26-6213-a429-9a58-02374389d5c3 | 3 | 6 | 3 |
+------------------------------------------------+----+----+----+
# 배포 : Deploy the Cluster Autoscaler (CA)
curl -s -O https://raw.githubusercontent.com/kubernetes/autoscaler/master/cluster-autoscaler/cloudprovider/aws/examples/cluster-autoscaler-autodiscover.yaml
sed -i "s/<YOUR CLUSTER NAME>/$CLUSTER_NAME/g" cluster-autoscaler-autodiscover.yaml
kubectl apply -f cluster-autoscaler-autodiscover.yaml
# 확인
kubectl get pod -n kube-system | grep cluster-autoscaler
kubectl describe deployments.apps -n kube-system cluster-autoscaler
# (옵션) cluster-autoscaler 파드가 동작하는 워커 노드가 퇴출(evict) 되지 않게 설정
kubectl -n kube-system annotate deployment.apps/cluster-autoscaler cluster-autoscaler.kubernetes.io/safe-to-evict="false"
SCALE A CLUSTER WITH Cluster Autoscaler(CA)
# 모니터링
kubectl get nodes -w
while true; do kubectl get node; echo "------------------------------" ; date ; sleep 1; done
while true; do aws ec2 describe-instances --query "Reservations[*].Instances[*].{PrivateIPAdd:PrivateIpAddress,InstanceName:Tags[?Key=='Name']|[0].Value,Status:State.Name}" --filters Name=instance-state-name,Values=running --output text ; echo "------------------------------"; date; sleep 1; done
# Deploy a Sample App
# We will deploy an sample nginx application as a ReplicaSet of 1 Pod
cat <<EoF> nginx.yaml
apiVersion: apps/v1
kind: Deployment
metadata:
name: nginx-to-scaleout
spec:
replicas: 1
selector:
matchLabels:
app: nginx
template:
metadata:
labels:
service: nginx
app: nginx
spec:
containers:
- image: nginx
name: nginx-to-scaleout
resources:
limits:
cpu: 500m
memory: 512Mi
requests:
cpu: 500m
memory: 512Mi
EoF
kubectl apply -f nginx.yaml
kubectl get deployment/nginx-to-scaleout
# Scale our ReplicaSet
# Let’s scale out the replicaset to 15
kubectl scale --replicas=15 deployment/nginx-to-scaleout && date
# 확인
kubectl get pods -l app=nginx -o wide --watch
kubectl -n kube-system logs -f deployment/cluster-autoscaler
# 노드 자동 증가 확인
kubectl get nodes
aws autoscaling describe-auto-scaling-groups \
--query "AutoScalingGroups[? Tags[? (Key=='eks:cluster-name') && Value=='myeks']].[AutoScalingGroupName, MinSize, MaxSize,DesiredCapacity]" \
--output table
./eks-node-viewer
42 pods (0 pending 42 running 42 bound)
ip-192-168-3-196.ap-northeast-2.compute.internal cpu ███████████████████████████████████ 100% (10 pods) t3.medium/$0.0520 On-Demand
ip-192-168-1-91.ap-northeast-2.compute.internal cpu ███████████████████████████████░░░░ 89% (9 pods) t3.medium/$0.0520 On-Demand
ip-192-168-2-185.ap-northeast-2.compute.internal cpu █████████████████████████████████░░ 95% (11 pods) t3.medium/$0.0520 On-Demand
ip-192-168-2-87.ap-northeast-2.compute.internal cpu █████████████████████████████░░░░░░ 84% (6 pods) t3.medium/$0.0520 On-Demand
ip-192-168-3-15.ap-northeast-2.compute.internal cpu █████████████████████████████░░░░░░ 84% (6 pods) t3.medium/$0.0520 On-Demand
# 디플로이먼트 삭제
kubectl delete -f nginx.yaml && date
# 노드 갯수 축소 : 기본은 10분 후 scale down 됨, 물론 아래 flag 로 시간 수정 가능 >> 그러니 디플로이먼트 삭제 후 10분 기다리고 나서 보자!
# By default, cluster autoscaler will wait 10 minutes between scale down operations,
# you can adjust this using the --scale-down-delay-after-add, --scale-down-delay-after-delete,
# and --scale-down-delay-after-failure flag.
# E.g. --scale-down-delay-after-add=5m to decrease the scale down delay to 5 minutes after a node has been added.
# 터미널1
watch -d kubectl get node
리소스 삭제
위 실습 중 디플로이먼트 삭제 후 10분 후 노드 갯수 축소되는 것을 확인 후 아래 삭제를 해보자! >> 만약 바로 아래 CA 삭제 시 워커 노드는 4개 상태가 되어서 수동으로 2대 변경 하자!
kubectl delete -f nginx.yaml
# size 수정
aws autoscaling update-auto-scaling-group --auto-scaling-group-name ${ASG_NAME} --min-size 3 --desired-capacity 3 --max-size 3
aws autoscaling describe-auto-scaling-groups --query "AutoScalingGroups[? Tags[? (Key=='eks:cluster-name') && Value=='myeks']].[AutoScalingGroupName, MinSize, MaxSize,DesiredCapacity]" --output table
# Cluster Autoscaler 삭제
kubectl delete -f cluster-autoscaler-autodiscover.yaml
CA 문제점
하나의 자원에 대해 두군데 (AWS ASG vs AWS EKS)에서 각자의 방식으로 관리
⇒ 관리 정보가 서로 동기화되지 않아 다양한 문제 발생
- CA 문제점 : ASG에만 의존하고 노드 생성/삭제 등에 직접 관여 안함
- EKS에서 노드를 삭제 해도 인스턴스는 삭제 안됨
- 노드 축소 될 때 특정 노드가 축소 되도록 하기 매우 어려움 : pod이 적은 노드 먼저 축소, 이미 드레인 된 노드 먼저 축소
- 특정 노드를 삭제 하면서 동시에 노드 개수를 줄이기 어려움 : 줄일때 삭제 정책 옵션이 다양하지 않음
- 정책 미지원 시 삭제 방식(예시) : 100대 중 미삭제 EC2 보호 설정 후 삭제 될 ec2의 파드를 이주 후 scaling 조절로 삭제 후 원복
- 특정 노드를 삭제하면서 동시에 노드 개수를 줄이기 어려움
- 폴링 방식이기에 너무 자주 확장 여유를 확인 하면 API 제한에 도달할 수 있음
- 스케일링 속도가 매우 느림
- Cluster Autoscaler 는 쿠버네티스 클러스터 자체의 오토 스케일링을 의미하며, 수요에 따라 워커 노드를 자동으로 추가하는 기능
- 언뜻 보기에 클러스터 전체나 각 노드의 부하 평균이 높아졌을 때 확장으로 보인다 → 함정! 🚧
- Pending 상태의 파드가 생기는 타이밍에 처음으로 Cluster Autoscaler 이 동작한다
- 즉, Request 와 Limits 를 적절하게 설정하지 않은 상태에서는 실제 노드의 부하 평균이 낮은 상황에서도 스케일 아웃이 되거나, 부하 평균이 높은 상황임에도 스케일 아웃이 되지 않는다!
- 기본적으로 리소스에 의한 스케줄링은 Requests(최소)를 기준으로 이루어진다. 다시 말해 Requests 를 초과하여 할당한 경우에는 최소 리소스 요청만으로 리소스가 꽉 차 버려서 신규 노드를 추가해야만 한다. 이때 실제 컨테이너 프로세스가 사용하는 리소스 사용량은 고려되지 않는다.
- 반대로 Request 를 낮게 설정한 상태에서 Limit 차이가 나는 상황을 생각해보자. 각 컨테이너는 Limits 로 할당된 리소스를 최대로 사용한다. 그래서 실제 리소스 사용량이 높아졌더라도 Requests 합계로 보면 아직 스케줄링이 가능하기 때문에 클러스터가 스케일 아웃하지 않는 상황이 발생한다.
- 여기서는 CPU 리소스 할당을 예로 설명했지만 메모리의 경우도 마찬가지다.
5. CPA - Cluster Proportional Autoscaler
소개
노드 수 증가에 비례하여 성능 처리가 필요한 애플리케이션(컨테이너/파드)를 수평으로 자동 확장

#
helm repo add cluster-proportional-autoscaler https://kubernetes-sigs.github.io/cluster-proportional-autoscaler
# CPA규칙을 설정하고 helm차트를 릴리즈 필요
helm upgrade --install cluster-proportional-autoscaler cluster-proportional-autoscaler/cluster-proportional-autoscaler
# nginx 디플로이먼트 배포
cat <<EOT > cpa-nginx.yaml
apiVersion: apps/v1
kind: Deployment
metadata:
name: nginx-deployment
spec:
replicas: 1
selector:
matchLabels:
app: nginx
template:
metadata:
labels:
app: nginx
spec:
containers:
- name: nginx
image: nginx:latest
resources:
limits:
cpu: "100m"
memory: "64Mi"
requests:
cpu: "100m"
memory: "64Mi"
ports:
- containerPort: 80
EOT
kubectl apply -f cpa-nginx.yaml
# CPA 규칙 설정
cat <<EOF > cpa-values.yaml
config:
ladder:
nodesToReplicas:
- [1, 1]
- [2, 2]
- [3, 3]
- [4, 3]
- [5, 5]
options:
namespace: default
target: "deployment/nginx-deployment"
EOF
# 모니터링
watch -d kubectl get pod
# helm 업그레이드
helm upgrade --install cluster-proportional-autoscaler -f cpa-values.yaml cluster-proportional-autoscaler/cluster-proportional-autoscaler
# 노드 5개로 증가
export ASG_NAME=$(aws autoscaling describe-auto-scaling-groups --query "AutoScalingGroups[? Tags[? (Key=='eks:cluster-name') && Value=='myeks']].AutoScalingGroupName" --output text)
aws autoscaling update-auto-scaling-group --auto-scaling-group-name ${ASG_NAME} --min-size 5 --desired-capacity 5 --max-size 5
aws autoscaling describe-auto-scaling-groups --query "AutoScalingGroups[? Tags[? (Key=='eks:cluster-name') && Value=='myeks']].[AutoScalingGroupName, MinSize, MaxSize,DesiredCapacity]" --output table
# 노드 4개로 축소
aws autoscaling update-auto-scaling-group --auto-scaling-group-name ${ASG_NAME} --min-size 4 --desired-capacity 4 --max-size 4
aws autoscaling describe-auto-scaling-groups --query "AutoScalingGroups[? Tags[? (Key=='eks:cluster-name') && Value=='myeks']].[AutoScalingGroupName, MinSize, MaxSize,DesiredCapacity]" --output table
# 리소스 삭제
helm uninstall cluster-proportional-autoscaler && kubectl delete -f cpa-nginx.yaml
Karpenter 실습 환경 준비를 위해서 현재 EKS 실습 환경 전부 삭제
Helm Chart 삭제
helm uninstall -n kube-system kube-ops-view
helm uninstall -n monitoring kube-prometheus-stack
삭제
eksctl delete cluster --name $CLUSTER_NAME && aws cloudformation delete-stack --stack-name $CLUSTER_NAME
- ALB(Ingress)가 잘 삭제가 되지 않을 경우 수동으로 ALB와 TG를 삭제하고, 이후 VPC를 직접 삭제해주자 → 이후 다시 CloudFormation 스택을 삭제하면 됨
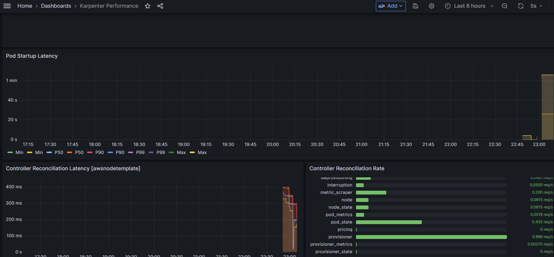
6. Karpenter : K8S Native AutoScaler & Fargate
linuxer 정태환님이 EKS Nodeless 컨셉을 정리해주셨다
⇒ Fargate + Karpenter - 링크
How to create nodeless AWS EKS clusters with Karpenter for autoscaling
Karpenter is an exciting Kubernetes autoscaler that can be used to provision “nodeless” AWS EKS clusters.
verifa.io
출처 : linuxer 정태환님
https://linuxer.name/?s=nodeless
“nodeless” 검색결과 - 리눅서의 기술술 블로그
이제야 드디어 Karpenter까지 왔다. Karpenter의 구성요소부터 살펴보자! PodDisruptionBudget: PodDisruptionBudget은 클러스터의 안정성을 보장하기 위해 사용된다. 특정 서비스를 중단하지 않고 동시에 종료할
linuxer.name
소개
노드 수명 주기 관리 솔루션, 몇 초 만에 컴퓨팅 리소스 제공

Getting Started with Karpenter 실습
복잡도를 줄이기 위해서 신규 EKS(myeks2) 환경에서 실습을 진행한다.
실습 환경 배포(2분 후 접속)
# YAML 파일 다운로드
curl -O https://s3.ap-northeast-2.amazonaws.com/cloudformation.cloudneta.net/K8S/karpenter-preconfig.yaml
# CloudFormation 스택 배포
예시) aws cloudformation deploy --template-file karpenter-preconfig.yaml --stack-name myeks2 --parameter-overrides KeyName=somaz-key SgIngressSshCidr=$(curl -s ipinfo.io/ip)/32 MyIamUserAccessKeyID=AKIA5... MyIamUserSecretAccessKey='CVNa2...' ClusterBaseName=myeks2 --region ap-northeast-2
# CloudFormation 스택 배포 완료 후 작업용 EC2 IP 출력
aws cloudformation describe-stacks --stack-name myeks2 --query 'Stacks[*].Outputs[0].OutputValue' --output text
# 작업용 EC2 SSH 접속
ssh -i ~/.ssh/somaz-key.pem ec2-user@$(aws cloudformation describe-stacks --stack-name myeks2 --query 'Stacks[*].Outputs[0].OutputValue' --output text)
배포 전 사전 확인 & eks-node-viewer 설치
# IP 주소 확인 : 172.30.0.0/16 VPC 대역에서 172.30.1.0/24 대역을 사용 중
ip -br -c addr
lo UNKNOWN 127.0.0.1/8 ::1/128
eth0 UP 172.30.1.100/24 fe80::af:cfff:fe26:471a/64
docker0 DOWN 172.17.0.1/16
# EKS Node Viewer 설치 : 현재 ec2 spec에서는 설치에 다소 시간이 소요됨 = 2분 이상
go install github.com/awslabs/eks-node-viewer/cmd/eks-node-viewer@latest
# [터미널1] bin 확인 및 사용
tree ~/go/bin
/root/go/bin
└── eks-node-viewer
cd ~/go/bin
./eks-node-viewer -h
./eks-node-viewer # EKS 배포 완료 후 실행 한다.
EKS 배포
# 환경변수 정보 확인
export | egrep 'ACCOUNT|AWS_|CLUSTER' | egrep -v 'SECRET|KEY'
declare -x ACCOUNT_ID="6118xxxxxxxx"
declare -x AWS_ACCOUNT_ID="6118xxxxxxxx"
declare -x AWS_DEFAULT_REGION="ap-northeast-2"
declare -x AWS_PAGER=""
declare -x AWS_REGION="ap-northeast-2"
declare -x CLUSTER_NAME="myeks2"
# 환경변수 설정
export KARPENTER_VERSION=v0.27.5
export TEMPOUT=$(mktemp)
echo $KARPENTER_VERSION $CLUSTER_NAME $AWS_DEFAULT_REGION $AWS_ACCOUNT_ID $TEMPOUT
v0.27.5 myeks2 ap-northeast-2 6118xxxxxxxx /tmp/tmp.YozE1Ycm0C
# CloudFormation 스택으로 IAM Policy, Role, EC2 Instance Profile 생성 : 3분 정도 소요
curl -fsSL https://karpenter.sh/"${KARPENTER_VERSION}"/getting-started/getting-started-with-karpenter/cloudformation.yaml > $TEMPOUT \
&& aws cloudformation deploy \
--stack-name "Karpenter-${CLUSTER_NAME}" \
--template-file "${TEMPOUT}" \
--capabilities CAPABILITY_NAMED_IAM \
--parameter-overrides "ClusterName=${CLUSTER_NAME}"
Waiting for changeset to be created..
Waiting for stack create/update to complete

# 클러스터 생성 : myeks2 EKS 클러스터 생성 19분 정도 소요
eksctl create cluster -f - <<EOF
---
apiVersion: eksctl.io/v1alpha5
kind: ClusterConfig
metadata:
name: ${CLUSTER_NAME}
region: ${AWS_DEFAULT_REGION}
version: "1.24"
tags:
karpenter.sh/discovery: ${CLUSTER_NAME}
iam:
withOIDC: true
serviceAccounts:
- metadata:
name: karpenter
namespace: karpenter
roleName: ${CLUSTER_NAME}-karpenter
attachPolicyARNs:
- arn:aws:iam::${AWS_ACCOUNT_ID}:policy/KarpenterControllerPolicy-${CLUSTER_NAME}
roleOnly: true
iamIdentityMappings:
- arn: "arn:aws:iam::${AWS_ACCOUNT_ID}:role/KarpenterNodeRole-${CLUSTER_NAME}"
username: system:node:{{EC2PrivateDNSName}}
groups:
- system:bootstrappers
- system:nodes
managedNodeGroups:
- instanceType: m5.large
amiFamily: AmazonLinux2
name: ${CLUSTER_NAME}-ng
desiredCapacity: 2
minSize: 1
maxSize: 10
iam:
withAddonPolicies:
externalDNS: true
## Optionally run on fargate
# fargateProfiles:
# - name: karpenter
# selectors:
# - namespace: karpenter
EOF
# eks 배포 확인
eksctl get cluster
NAME REGION EKSCTL CREATED
myeks2 ap-northeast-2 True
eksctl get nodegroup --cluster $CLUSTER_NAME
CLUSTER NODEGROUP STATUS CREATED MIN SIZE MAX SIZE DESIRED CAPACITY INSTANCE TYPE IMAGE ID ASG NAME TYPE
myeks2 myeks2-ng ACTIVE 2023-05-27T12:54:35Z 1 10 2 m5.largAL2_x86_64 eks-myeks2-ng-8cc42ea3-2dac-d8ad-3c47-01281fb80a85 managed
eksctl get iamidentitymapping --cluster $CLUSTER_NAME
ARN USERNAME GROUPS ACCOUNT
arn:aws:iam::6118xxxxxxxx:role/KarpenterNodeRole-myeks2 system:node:{{EC2PrivateDNSName}} system:bootstrappers,system:nodes
arn:aws:iam::6118xxxxxxxx:role/eksctl-myeks2-nodegroup-myeks2-ng-NodeInstanceRole-1AO1RP791CI6D system:node:{{EC2PrivateDNSName}} system:bootstrappers,system:nodes
eksctl get iamserviceaccount --cluster $CLUSTER_NAME
NAMESPACE NAME ROLE ARN
karpenter karpenter arn:aws:iam::6118xxxxxxxx:role/myeks2-karpenter
kube-system aws-node arn:aws:iam::6118xxxxxxxx:role/eksctl-myeks2-addon-iamserviceaccount-kube-s-Role1-18IBTU567ZTXC
eksctl get addon --cluster $CLUSTER_NAME
# [터미널1] eks-node-viewer
cd ~/go/bin && ./eks-node-viewer
# k8s 확인
kubectl cluster-info
kubectl get node --label-columns=node.kubernetes.io/instance-type,eks.amazonaws.com/capacityType,topology.kubernetes.io/zone
kubectl get pod -n kube-system -owide
kubectl describe cm -n kube-system aws-auth
...
mapRoles:
----
- groups:
- system:bootstrappers
- system:nodes
rolearn: arn:aws:iam::911283464785:role/KarpenterNodeRole-myeks2
username: system:node:{{EC2PrivateDNSName}}
- groups:
- system:bootstrappers
- system:nodes
rolearn: arn:aws:iam::911283464785:role/eksctl-myeks2-nodegroup-myeks2-ng-NodeInstanceRole-1KDXF4FLKKX1B
username: system:node:{{EC2PrivateDNSName}}
...
# 카펜터 설치를 위한 환경 변수 설정 및 확인
export CLUSTER_ENDPOINT="$(aws eks describe-cluster --name ${CLUSTER_NAME} --query "cluster.endpoint" --output text)"
export KARPENTER_IAM_ROLE_ARN="arn:aws:iam::${AWS_ACCOUNT_ID}:role/${CLUSTER_NAME}-karpenter"
echo $CLUSTER_ENDPOINT $KARPENTER_IAM_ROLE_ARN
# service-linked-role 생성 확인 : 만들어있는것을 확인하는 거라 아래 에러 출력이 정상!
# If the role has already been successfully created, you will see:
# An error occurred (InvalidInput) when calling the CreateServiceLinkedRole operation: Service role name AWSServiceRoleForEC2Spot has been taken in this account, please try a different suffix.
aws iam create-service-linked-role --aws-service-name spot.amazonaws.com || true
# docker logout : Logout of docker to perform an unauthenticated pull against the public ECR
docker logout public.ecr.aws
# karpenter 설치
helm upgrade --install karpenter oci://public.ecr.aws/karpenter/karpenter --version ${KARPENTER_VERSION} --namespace karpenter --create-namespace \
--set serviceAccount.annotations."eks\.amazonaws\.com/role-arn"=${KARPENTER_IAM_ROLE_ARN} \
--set settings.aws.clusterName=${CLUSTER_NAME} \
--set settings.aws.defaultInstanceProfile=KarpenterNodeInstanceProfile-${CLUSTER_NAME} \
--set settings.aws.interruptionQueueName=${CLUSTER_NAME} \
--set controller.resources.requests.cpu=1 \
--set controller.resources.requests.memory=1Gi \
--set controller.resources.limits.cpu=1 \
--set controller.resources.limits.memory=1Gi \
--wait
# 확인
kubectl get-all -n karpenter
kubectl get all -n karpenter
NAME READY STATUS RESTARTS AGE
pod/karpenter-6c6bdb7766-mcbpq 1/1 Running 0 62m
pod/karpenter-6c6bdb7766-v2kf8 1/1 Running 0 62m
NAME TYPE CLUSTER-IP EXTERNAL-IP PORT(S) AGE
service/karpenter ClusterIP 10.100.218.180 <none> 8080/TCP,443/TCP 62m
NAME READY UP-TO-DATE AVAILABLE AGE
deployment.apps/karpenter 2/2 2 2 62m
NAME DESIRED CURRENT READY AGE
replicaset.apps/karpenter-6c6bdb7766 2 2 2 62m
kubectl get cm -n karpenter karpenter-global-settings -o jsonpath={.data} | jq
kubectl get crd | grep karpenter
옵션 : ExternalDNS, kube-ops-view
# ExternalDNS
MyDomain=<자신의 도메인>
echo "export MyDomain=<자신의 도메인>" >> /etc/profile
MyDomain=gasida.link
echo "export MyDomain=gasida.link" >> /etc/profile
MyDnzHostedZoneId=$(aws route53 list-hosted-zones-by-name --dns-name "${MyDomain}." --query "HostedZones[0].Id" --output text)
echo $MyDomain, $MyDnzHostedZoneId
curl -s -O https://raw.githubusercontent.com/gasida/PKOS/main/aews/externaldns.yaml
MyDomain=$MyDomain MyDnzHostedZoneId=$MyDnzHostedZoneId envsubst < externaldns.yaml | kubectl apply -f -
# kube-ops-view
helm repo add geek-cookbook https://geek-cookbook.github.io/charts/
helm install kube-ops-view geek-cookbook/kube-ops-view --version 1.2.2 --set env.TZ="Asia/Seoul" --namespace kube-system
kubectl patch svc -n kube-system kube-ops-view -p '{"spec":{"type":"LoadBalancer"}}'
kubectl annotate service kube-ops-view -n kube-system "external-dns.alpha.kubernetes.io/hostname=kubeopsview.$MyDomain"
echo -e "Kube Ops View URL = http://kubeopsview.$MyDomain:8080/#scale=1.5"
Create Provisioner
관리 리소스는 securityGroupSelector and subnetSelector로 찾는다.
ttlSecondsAfterEmpty(미사용 노드 정리, 데몬셋 제외)는 미사용 노드를 정리해준다.
#
cat <<EOF | kubectl apply -f -
apiVersion: karpenter.sh/v1alpha5
kind: Provisioner
metadata:
name: default
spec:
requirements:
- key: karpenter.sh/capacity-type
operator: In
values: ["spot"]
limits:
resources:
cpu: 1000
providerRef:
name: default
ttlSecondsAfterEmpty: 30
---
apiVersion: karpenter.k8s.aws/v1alpha1
kind: AWSNodeTemplate
metadata:
name: default
spec:
subnetSelector:
karpenter.sh/discovery: ${CLUSTER_NAME}
securityGroupSelector:
karpenter.sh/discovery: ${CLUSTER_NAME}
EOF
# 확인
kubectl get awsnodetemplates,provisioners
NAME AGE
awsnodetemplate.karpenter.k8s.aws/default 21m
NAME AGE
provisioner.karpenter.sh/default 21m
Add optional monitoring with Grafana : 대시보드
#
helm repo add grafana-charts https://grafana.github.io/helm-charts
helm repo add prometheus-community https://prometheus-community.github.io/helm-charts
helm repo update
kubectl create namespace monitoring
# 프로메테우스 설치
curl -fsSL https://karpenter.sh/"${KARPENTER_VERSION}"/getting-started/getting-started-with-karpenter/prometheus-values.yaml | tee prometheus-values.yaml
helm install --namespace monitoring prometheus prometheus-community/prometheus --values prometheus-values.yaml --set alertmanager.enabled=false
# 그라파나 설치
curl -fsSL https://karpenter.sh/"${KARPENTER_VERSION}"/getting-started/getting-started-with-karpenter/grafana-values.yaml | tee grafana-values.yaml
helm install --namespace monitoring grafana grafana-charts/grafana --values grafana-values.yaml --set service.type=LoadBalancer
# admin 암호
kubectl get secret --namespace monitoring grafana -o jsonpath="{.data.admin-password}" | base64 --decode ; echo
Ec8g6KciGzvSFPIdhWdQlQZzllhey9uZ8CMmlPVR
# 그라파나 접속
kubectl annotate service grafana -n monitoring "external-dns.alpha.kubernetes.io/hostname=grafana.$MyDomain"
echo -e "grafana URL = http://grafana.$MyDomain"

# pause 파드 1개에 CPU 1개 최소 보장 할당
cat <<EOF | kubectl apply -f -
apiVersion: apps/v1
kind: Deployment
metadata:
name: inflate
spec:
replicas: 0
selector:
matchLabels:
app: inflate
template:
metadata:
labels:
app: inflate
spec:
terminationGracePeriodSeconds: 0
containers:
- name: inflate
image: public.ecr.aws/eks-distro/kubernetes/pause:3.7
resources:
requests:
cpu: 1
EOF
kubectl scale deployment inflate --replicas 5
kubectl logs -f -n karpenter -l app.kubernetes.io/name=karpenter -c controller
...
2023/05/27 13:04:04 Registering 2 clients
2023/05/27 13:04:04 Registering 2 informer factories
2023/05/27 13:04:04 Registering 3 informers
2023/05/27 13:04:04 Registering 5 controllers
2023-05-27T13:04:04.633Z INFO controller Starting server {"commit": "698f22f-dirty", "path": "/metrics", "kind": "metrics", "addr": "[::]:8080"}
2023-05-27T13:04:04.633Z INFO controller Starting server {"commit": "698f22f-dirty", "kind": "health probe", "addr": "[::]:8081"}
I0527 13:04:04.734300 1 leaderelection.go:248] attempting to acquire leader lease karpenter/karpenter-leader-election...
2023-05-27T13:04:04.799Z INFO controller Starting informers... {"commit": "698f22f-dirty"}
# 스팟 인스턴스 확인!
aws ec2 describe-spot-instance-requests --filters "Name=state,Values=active" --output table
kubectl get node -l karpenter.sh/capacity-type=spot -o jsonpath='{.items[0].metadata.labels}' | jq
kubectl get node --label-columns=eks.amazonaws.com/capacityType,karpenter.sh/capacity-type,node.kubernetes.io/instance-type
NAME STATUS ROLES AGE VERSION CAPACITYTYPE CAPACITY-TYPE INSTANCE-TYPE
ip-192-168-25-56.ap-northeast-2.compute.internal Ready <none> 72m v1.24.13-eks-0a21954 ON_DEMAND
m5.large
ip-192-168-50-95.ap-northeast-2.compute.internal Ready <none> 72m v1.24.13-eks-0a21954 ON_DEMAND
m5.large
ip-192-168-67-200.ap-northeast-2.compute.internal Ready <none> 8m8s v1.24.13-eks-0a21954 spot c4.2xlarge
- inflate 파드를 Replicas를 5로 늘리면 리소스 부족으로 Pending이 발생하고 Karpenter가 스케쥴링 안된 Pod를 감지하여 자동으로 Node를 확장한다.


Scale down deployment
- ttlSecondsAfterEmpty 30초
inflate Pod를 삭제하면 Karpenter의 설정 값인 ttlSecondsAfterEmpty 30초가 지나면 노드가 축소된다.
# Now, delete the deployment. After 30 seconds (ttlSecondsAfterEmpty), Karpenter should terminate the now empty nodes.
kubectl delete deployment inflate
kubectl logs -f -n karpenter -l app.kubernetes.io/name=karpenter -c controller
kubectl get node --label-columns=eks.amazonaws.com/capacityType,karpenter.sh/capacity-type,node.kubernetes.io/instance-type
NAME STATUS ROLES AGE VERSION CAPACITYTYPE CAPACITY-TYPE INSTANCE-TYPE
ip-192-168-25-56.ap-northeast-2.compute.internal Ready <none> 76m v1.24.13-eks-0a21954 ON_DEMAND
m5.large
ip-192-168-50-95.ap-northeast-2.compute.internal Ready <none> 76m v1.24.13-eks-0a21954 ON_DEMAND
m5.large
Consolidation
컴퓨팅에서 워크로드를 실행하는 방법의 전반적인 효율성이 향상되어 오버헤드가 줄어들고 비용이 절감된다.
#
kubectl delete provisioners default
cat <<EOF | kubectl apply -f -
apiVersion: karpenter.sh/v1alpha5
kind: Provisioner
metadata:
name: default
spec:
consolidation:
enabled: true
labels:
type: karpenter
limits:
resources:
cpu: 1000
memory: 1000Gi
providerRef:
name: default
requirements:
- key: karpenter.sh/capacity-type
operator: In
values:
- on-demand
- key: node.kubernetes.io/instance-type
operator: In
values:
- c5.large
- m5.large
- m5.xlarge
EOF
#
cat <<EOF | kubectl apply -f -
apiVersion: apps/v1
kind: Deployment
metadata:
name: inflate
spec:
replicas: 0
selector:
matchLabels:
app: inflate
template:
metadata:
labels:
app: inflate
spec:
terminationGracePeriodSeconds: 0
containers:
- name: inflate
image: public.ecr.aws/eks-distro/kubernetes/pause:3.7
resources:
requests:
cpu: 1
EOF
kubectl scale deployment inflate --replicas 12
kubectl logs -f -n karpenter -l app.kubernetes.io/name=karpenter -c controller
# 인스턴스 확인
# This changes the total memory request for this deployment to around 12Gi,
# which when adjusted to account for the roughly 600Mi reserved for the kubelet on each node means that this will fit on 2 instances of type m5.large:
kubectl get node -l type=karpenter
NAME STATUS ROLES AGE VERSION
ip-192-168-107-217.ap-northeast-2.compute.internal Ready <none> 3m8s v1.24.13-eks-0a21954
ip-192-168-149-226.ap-northeast-2.compute.internal Ready <none> 54s v1.24.13-eks-0a21954
ip-192-168-70-201.ap-northeast-2.compute.internal Ready <none> 53s v1.24.13-eks-0a21954
ip-192-168-81-120.ap-northeast-2.compute.internal Ready <none> 3m8s v1.24.13-eks-0a21954
kubectl get node --label-columns=eks.amazonaws.com/capacityType,karpenter.sh/capacity-type
kubectl get node --label-columns=node.kubernetes.io/instance-type,topology.kubernetes.io/zone

# Next, scale the number of replicas back down to 5:
kubectl scale deployment inflate --replicas 5
# The output will show Karpenter identifying specific nodes to cordon, drain and then terminate:
kubectl logs -f -n karpenter -l app.kubernetes.io/name=karpenter -c controller
2023-05-17T07:02:00.768Z INFO controller.deprovisioning deprovisioning via consolidation delete, terminating 1 machines ip-192-168-14-81.ap-northeast-2.compute.internal/m5.xlarge/on-demand {"commit": "d7e22b1-dirty"}
2023-05-17T07:02:00.803Z INFO controller.termination cordoned node {"commit": "d7e22b1-dirty", "node": "ip-192-168-14-81.ap-northeast-2.compute.internal"}
2023-05-17T07:02:01.320Z INFO controller.termination deleted node {"commit": "d7e22b1-dirty", "node": "ip-192-168-14-81.ap-northeast-2.compute.internal"}
2023-05-17T07:02:39.283Z DEBUG controller deleted launch template {"commit": "d7e22b1-dirty", "launch-template": "karpenter.k8s.aws/9547068762493117560"}
# Next, scale the number of replicas back down to 1
kubectl scale deployment inflate --replicas 1
kubectl logs -f -n karpenter -l app.kubernetes.io/name=karpenter -c controller
2023-05-17T07:05:08.877Z INFO controller.deprovisioning deprovisioning via consolidation delete, terminating 1 machines ip-192-168-145-253.ap-northeast-2.compute.internal/m5.xlarge/on-demand {"commit": "d7e22b1-dirty"}
2023-05-17T07:05:08.914Z INFO controller.termination cordoned node {"commit": "d7e22b1-dirty", "node": "ip-192-168-145-253.ap-northeast-2.compute.internal"}
2023-05-17T07:05:09.316Z INFO controller.termination deleted node {"commit": "d7e22b1-dirty", "node": "ip-192-168-145-253.ap-northeast-2.compute.internal"}
2023-05-17T07:05:25.923Z INFO controller.deprovisioning deprovisioning via consolidation replace, terminating 1 machines ip-192-168-48-2.ap-northeast-2.compute.internal/m5.xlarge/on-demand and replacing with on-demand machine from types m5.large, c5.large {"commit": "d7e22b1-dirty"}
2023-05-17T07:05:25.940Z INFO controller.deprovisioning launching machine with 1 pods requesting {"cpu":"1125m","pods":"4"} from types m5.large, c5.large {"commit": "d7e22b1-dirty", "provisioner": "default"}
2023-05-17T07:05:26.341Z DEBUG controller.deprovisioning.cloudprovider created launch template {"commit": "d7e22b1-dirty", "provisioner": "default", "launch-template-name": "karpenter.k8s.aws/9547068762493117560", "launch-template-id": "lt-036151ea9df7d309f"}
2023-05-17T07:05:28.182Z INFO controller.deprovisioning.cloudprovider launched instance {"commit": "d7e22b1-dirty", "provisioner": "default", "id": "i-0eb3c8ff63724dc95", "hostname": "ip-192-168-144-98.ap-northeast-2.compute.internal", "instance-type": "c5.large", "zone": "ap-northeast-2b", "capacity-type": "on-demand", "capacity": {"cpu":"2","ephemeral-storage":"20Gi","memory":"3788Mi","pods":"29"}}
2023-05-17T07:06:12.307Z INFO controller.termination cordoned node {"commit": "d7e22b1-dirty", "node": "ip-192-168-48-2.ap-northeast-2.compute.internal"}
2023-05-17T07:06:12.856Z INFO controller.termination deleted node {"commit": "d7e22b1-dirty", "node": "ip-192-168-48-2.ap-northeast-2.compute.internal"}
# 인스턴스 확인
kubectl get node -l type=karpenter
kubectl get node --label-columns=eks.amazonaws.com/capacityType,karpenter.sh/capacity-type
kubectl get node --label-columns=node.kubernetes.io/instance-type,topology.kubernetes.io/zone
# 삭제
kubectl delete deployment inflate

실습 리소스 삭제
#
kubectl delete svc -n monitoring grafana
helm uninstall -n kube-system kube-ops-view
helm uninstall karpenter --namespace karpenter
# 위 삭제 완료 후 아래 삭제
aws ec2 describe-launch-templates --filters Name=tag:eks:cluster-name,Values=${CLUSTER_NAME} |
jq -r ".LaunchTemplates[].LaunchTemplateName" |
xargs -I{} aws ec2 delete-launch-template --launch-template-name {}
# 클러스터 삭제
eksctl delete cluster --name "${CLUSTER_NAME}"
#
aws cloudformation delete-stack --stack-name "Karpenter-${CLUSTER_NAME}"
# 위 삭제 완료 후 아래 삭제
aws cloudformation delete-stack --stack-name ${CLUSTER_NAME}
마무리
이번 주차 스터디는 Kubernetes 오토스케일링의 거의 모든 기능과 툴을 Hands-on으로 직접 실습해보는 가성비 최고의 시간이었다.
핵심 포인트 정리
- HPA는 CPU 기반으로, KEDA는 이벤트 기반으로, VPA는 request 조정으로, CA/Karpenter는 노드 단위로 각각 역할이 다르다.
- 모니터링 도구(Grafana + Prometheus)를 잘 활용하면 스케일링 상태를 직관적으로 확인 가능하다.
- Karpenter는 빠른 프로비저닝 + 비용 최적화 + 유연한 인프라 설계를 가능하게 해주는 차세대 오토스케일링 솔루션이다.
이제 EKS 오토스케일링에 대한 이론과 실습 경험을 모두 쌓았으니, 실제 운영 환경에 적용하는 데 한 걸음 더 가까워졌다.
Reference
(🧝🏻♂️)김태민 기술 블로그 - 링크
[EKS Workshop] : https://www.eksworkshop.com/docs/autoscaling/
[studio] HPA CA : https://catalog.us-east-1.prod.workshops.aws/workshops/9c0aa9ab-90a9-44a6-abe1-8dff360ae428/ko-KR/100-scaling
[blog] Karpenter 소개 – 오픈 소스 고성능 Kubernetes 클러스터 오토스케일러 - 링크
[Youtube] 오픈 소스 Karpenter를 활용한 Amazon EKS 확장 운영 전략 (신재현) 무신사 - 링크
[blog] Optimizing your Kubernetes compute costs with Karpenter consolidation - 링크
[blog] Scaling Kubernetes with Karpenter: Advanced Scheduling with Pod Affinity and Volume Topology Awareness - 링크
[blog] Introducing Karpenter – An Open-Source High-Performance Kubernetes Cluster Autoscaler - 링크
[K8S Docs] Horizontal Pod Autoscaling - 링크 & HorizontalPodAutoscaler Walkthrough - 링크
[Youtube] Workload Consolidation with Karpenter - 링크
'교육, 커뮤니티 후기 > AEWS 스터디' 카테고리의 다른 글
| AEWS 스터디 7주차 - EKS Automation (0) | 2023.06.08 |
|---|---|
| AEWS 스터디 6주차 - EKS Security (4) | 2023.06.03 |
| AEWS 스터디 4주차 - EKS Observability (0) | 2023.05.17 |
| AEWS 스터디 3주차 - EKS Storage & Node 관리 (1) | 2023.05.11 |
| AEWS 스터디 2주차 - EKS Networking (0) | 2023.05.01 |